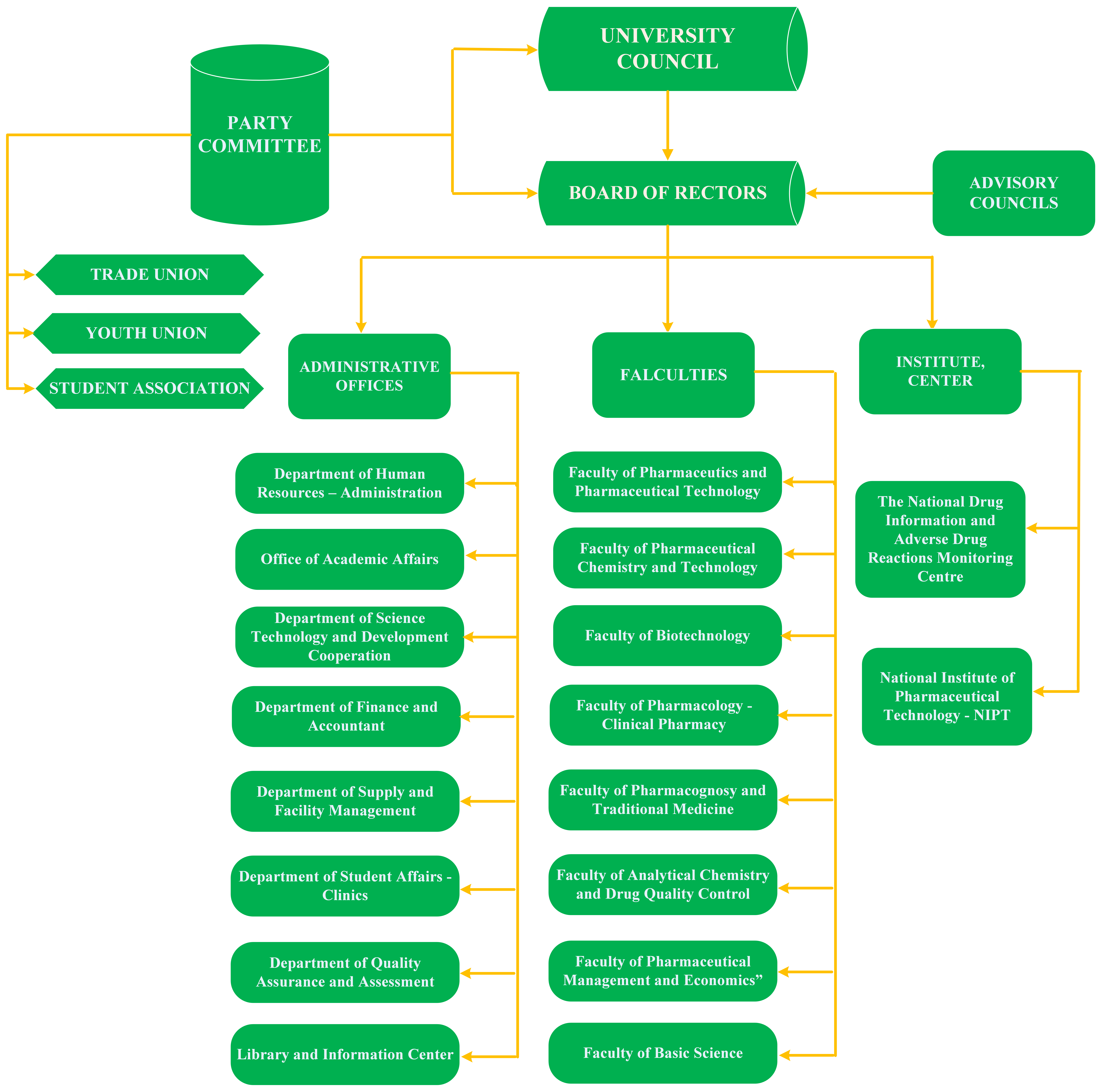
Home INTRODUCTION Organizational Structure
10-10-2025
Số 13-15 Lê Thánh Tông - Phường Cửa Nam - Thành phố Hà Nội
Điện thoại : (024) 382-545-39. Fax : (024) 3.826-4464, (024) 3933-2332
info@hup.edu.vn